FishOn
Research
YOUR
FISHING GUIDE
INTELLIGENCE
Blend emotional support, real data,
and a gamified journey on every trip.
Fishing background
The global fishing market continues to expand steadily, driven by rising seafood demand, growing recreational participation, and advances in aquaculture.
Turn fishing actions into a personalized journey
How might we design a tool
for younger anglers
In the digitalized era?
Map of Community
(01)
Shang Yu

As China's leading fishing technology brand, Shangyu is dedicated to delivering localized tech solutions for the recreational fishing community, catering to anglers of all skill levels. By integrating AI technology with educational and interactive features, the platform creates an easy-to-use and engaging fishing experience, becoming a knowledgeable companion for every fishing trip.

Software
(02)
LakeMonster

An app that analyzes data points — including satellite imagery, weather patterns, water depth data, and historical fishing records to generate fish activity forecasts, hotspot maps, and water clarity maps.

Software
(03)
Fishbuddy

Smart decisions: uses 10+ weather factors (temp, pressure, humidity) to flag prime times, recommend bait, and navigate nearby spots. Social: in-app forum to share catches and techniques.

Software
(04)
Sea.ai

Smart camera: combines optical and infrared sensors, utilizes AI and ML algorithms to detect objects on the water surface.

Hardware
(05)
Chasing F1 Pro

Remote/autonomous lateral movement, station-hold, multi-spot waypoints. Depth & temperature sensors; Wi‑Fi streams live video + depth/temp to the app. Bait-boat mount with one-tap in-app bait release.

Hardware
Current solutions overload anglers with information and are expensive for entry
Software

There are many software tools for fishing, such as Fishbuddy, LakeMonster, and Sea.ai. They are all good tools for fishing, but most of them are not very user-friendly for younger anglers as they display too much professional fishing knowledge.

Younger anglers usually don't have much experience and need help from friends to interpret the knowledge or guide them in the fishing process.

Hardware

The current hardware tools for fishing are expensive since they are not widely used in recreational fishing. Young anglers who haven't had much experience may not want to invest in expensive hardware tools.

Research Method
(01) Contextual Inquiry
Domain Understanding
(02) Secondary Research
Benchmarking
(03) Problem Framing
Problem Definition
(04) Behavioral Modeling
User Behavior Analysis
(05) Technical Feasibility
Research
(06) Design Investigation
Prototype & Testing
Literature Review
Literature 1
Literature 2
Literature 3
Barrier of Entry
in terms of technology and as a designer
Designer

Complex Multi-Layer Information Architecture

Complex Multi-Layer Information Architecture
Designer

Gamification System Design

Gamification System Design
Designer

Emotion-Addressing UX & Tone Design

Emotion-Addressing UX & Tone Design
Technology

Multi-Source Fishing Data Complexity

Multi-Source Fishing Data Complexity
Technology

Emotional Modeling Complexity

Emotional Modeling Complexity
Technology

Trust & Behavior Barriers Among Anglers

Trust & Behavior Barriers Among Anglers
Technology

Sparse / Imprecise Location Data

Sparse / Imprecise Location Data
Technology

Gamification × Real Data Synchronization

Gamification × Real Data Synchronization




How it works
An uml diagram of the specilized fishing map
Technology Ecosystem
Technology Ecosystem 1 Technology Ecosystem 2 Technology Ecosystem 3
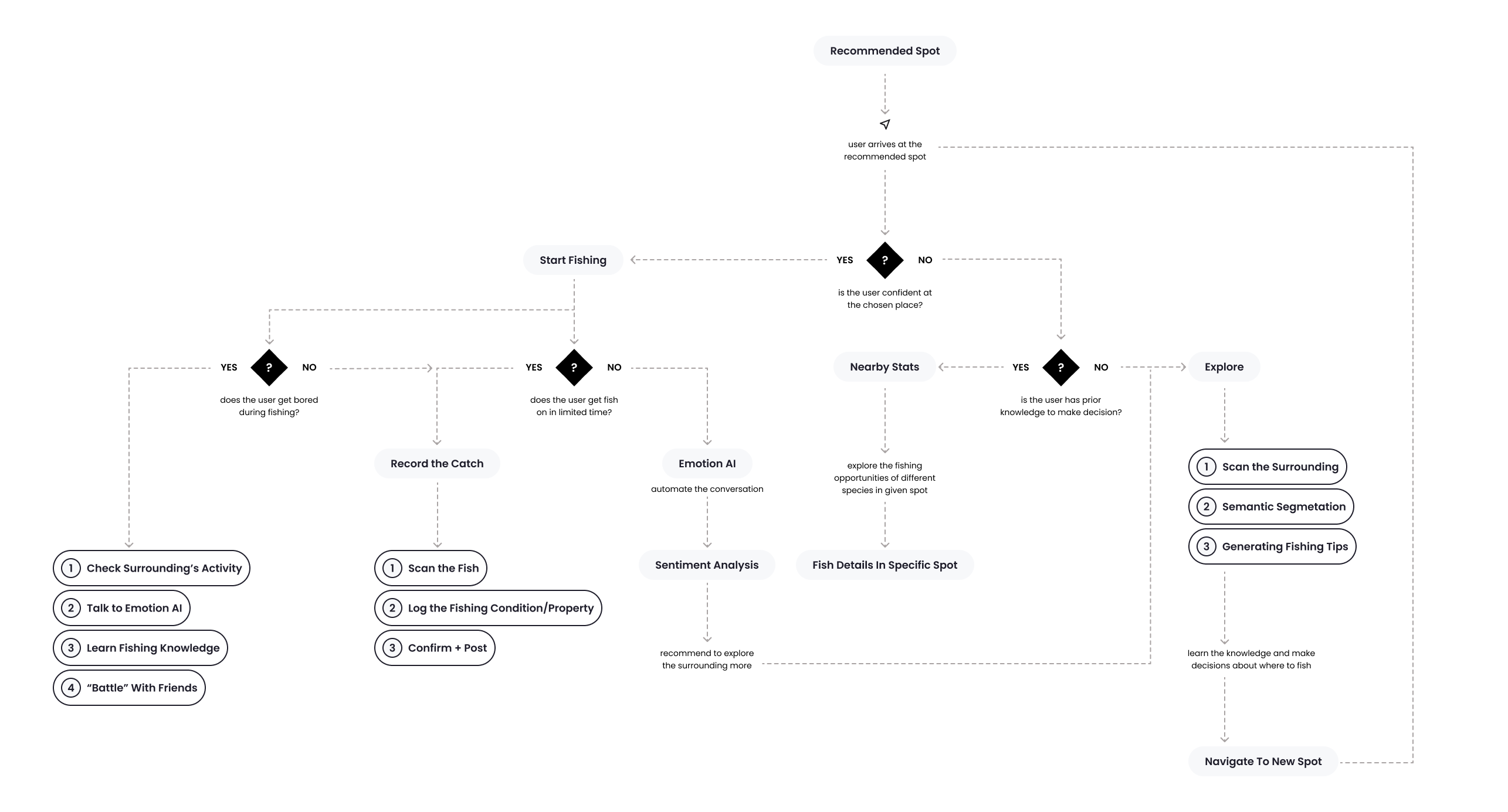
User Journey
1
constructing a
customer journey
2
unexpected
pivot
3
unintended
accident

Constructing a
customer journey

01.
The complete path users take when interacting with our map to understand their needs, motivations, and pain points.
Constructing a customer journey

Unexpected
Pivot

02.
An unplanned change in direction caused by external factors during the user journey.
Unexpected pivot

Unintended
Accident

03.
An unexpected user behavior or outcome that reveals hidden issues or opportunities in the design.
Unintended accident
Earth Map 1 Map 2

Recommended
Spots Map

AI-powered location recommendations based on weather, time, and fishing preferences

Extended Reality Map

Extended Reality Map

Real-time AR overlay showing fish habitats and optimal fishing spots

Input

  • Preffered fishing time period
  • Acceptable distance range
  • Type of fishing

Output

  • Location and distance
  • Weather data (Water temperature, air pressure, wind speed)
  • Ideal time suggestions
  • Recommendation score

Input

  • Video of current surrounding
  • GPS data (auto)
  • Weather API (auto)

Output

  • Shade area analysis
  • Fish habitat prediction
  • Real-time fish behavior analysis
  • Smart fishing spot recommendation

workflow

design decision & technology stack

Design Layer
Technology Layer
Radical Prototype

Letting users to "see" the dynamic fish habitats and real-time encouragement from an AI multidimensional agent, creating an immersive yet emotionally supportive fishing journey

Fishing Tech
Envisions a future where fishing blends data, emotion, and nature to explore new nature–AI relationships.
Provocative
Balance tech's focus on efficiency and experience with emphasizing mindfulness, emotion, and play.
Narrative-driven
Builds a story between user, environment and community through every fishing journey.
Experience over functional
Focuses on illustrating ideas of journey while blending technical completion.
Speculative
Connects speculative storytelling with design research to reflect on the fishing community.
Fullscreen image